Blenderに3面図がついた!

Blenderに3面図がついた!これでLightWaveが染み付いた筆者にもBlenderが一挙に身近になった!
quad view

Blenderに3面図がついた!

Blenderいつ習得できるのか

Blenderのバージョンもいつのまにやら5.0.0!

一向に習得できないでいる筆者ですが、それには大きな原因があります。

筆者はLightWave 1.0とLightWave 2.0のマニュアルを翻訳し、LightWave5.0の手引書を執筆したことがあるほど体にLightWaveが染みついています。

染みついていると言っても古いLightWaveなので今とは相当閑散としてUIで覚えることも非常に少ないものでした。

それでも、グラフィックソフトって各々が独特のコンセプトとともに設計されていて、立体シミュレーションであるところの3Dアプリケーションはアプリによって個性が強くでるものです。

たとえばLightWaveではレンダリングとアニメーションを編集することができるLayoutというアプリケーションとモデリングだけを行うModelerというアプリケーションに分かれていて、アニメーションを編集する画面ではモデルを編集することはできません。

筆者にとっては当たり前な考え方ですが、これがBlender習得への大きなハードルになっています。

Blenderでのモデリング

基本Blenderでのモデリングは立体的な空間でおこなっていきます。

筆者の場合、これでもうアウト。

だって形状をつくるときはいつも横とか前とか上とかからまっすぐに形状をみて判断したい。

LightWave Modelerでは3面図と立体ビューポートの画面でモデリングに集中できるようになっていますが、Blenderでは虚空の空間にぽつんとある形状をぐるぐる回しながら作る。

うーん、筆者はつくれない。

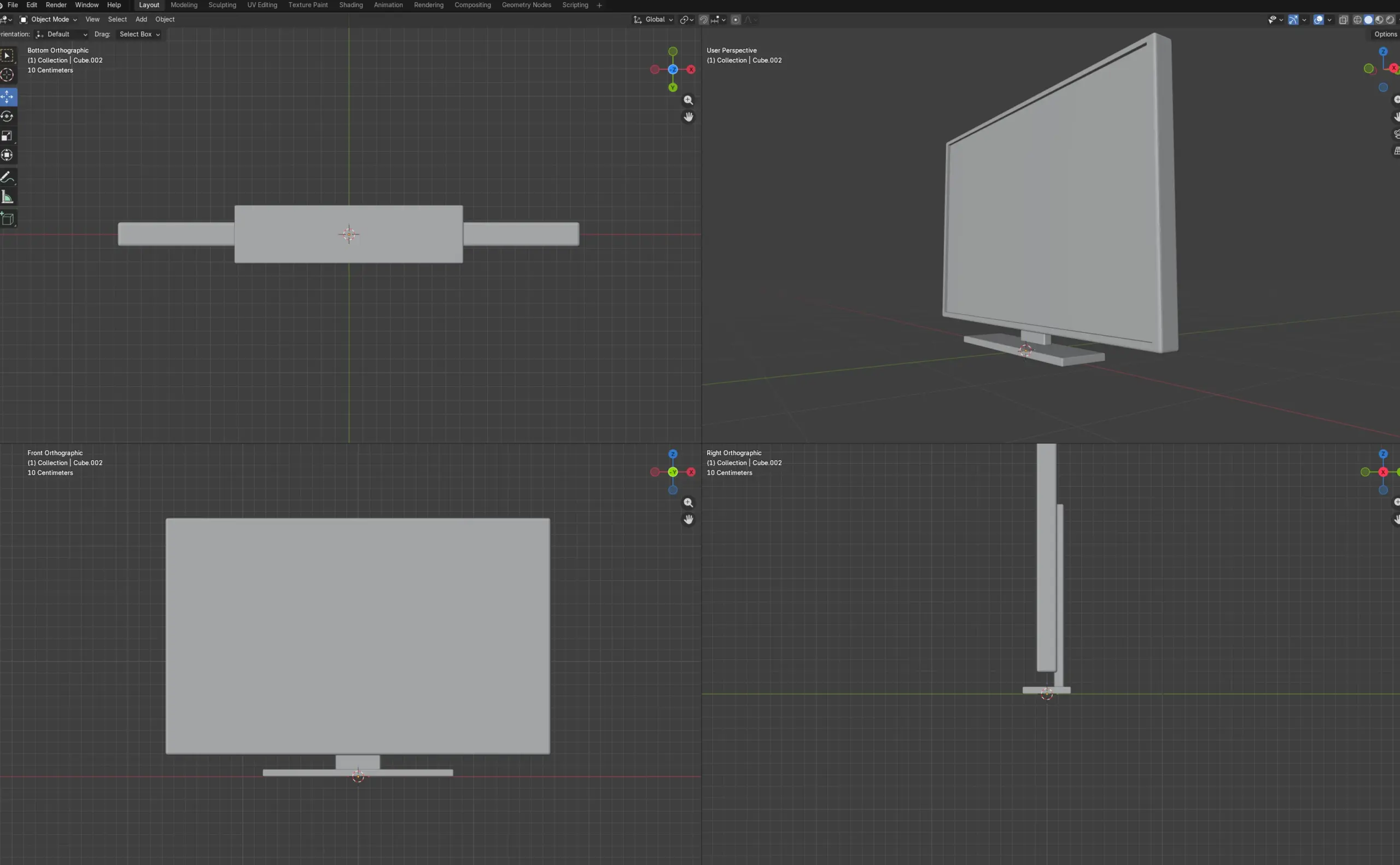
Blenderにきた3面図のショートカット

きました、Blenderに3面図が。

そのショートカットは

Ctrl + Opt(Alt) + q

Quad viewの”q”です!

どうですか、この景色!

この魔法のショートカットだけでまさしくLightWaveのLayoutからModelerにいった気分になります。

なにか一挙にBlenderが身近になった気がしました。

ただし、画面が3面図になったからと言ってポリゴン編集ができるモードになるとは限りません。

BlenderではTAB キーでオブジェクト単位で位置やサイズなどを編集できるオブジェクトモード 、ポイントやポリゴンなどを編集できる編集モード が切り替わります。

3面図になってもこの機能はまったくかわらず、適宜TAB キーを押す必要があるかもしれません。

画面の操作も変化はなくShift キーを押しながらマウスの中央ボタンドラッグでビューの移動、右上の立体プレビュー部分ではマウスの中央ボタンドラッグでオービットすることができます。

Picture of Minoru Nitta
Minoru Nitta
グラフィックデザイナー・フォトグラファー
このエントリーをはてなブックマークに追加
mx4 mouse
今デザイナーが一番欲しいマウス
勝手マニュアル進捗 39%